劳动教育两手抓,迈出拔草第一步
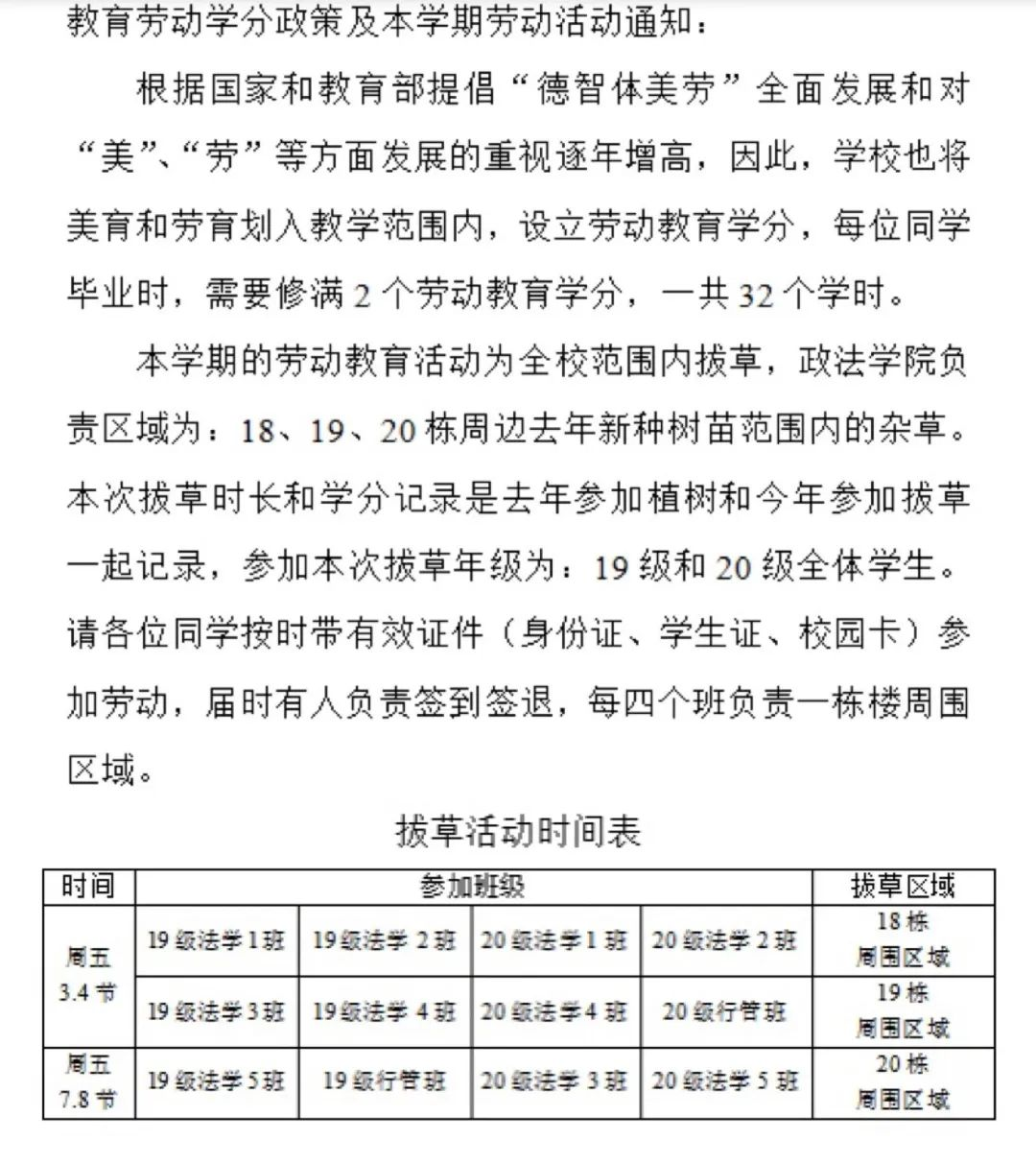
“随风潜入夜,润物细无声”在一场场春雨的滋润下,校园内的杂草体现出蓬勃的生命力,杂草疯狂生长。为了德智体美劳全面发展,美化校园环境,4月28日—4月29日,yl7703永利集团组织全体学生开展了如火如荼的除草

太阳当空照,草儿对我笑
灿烂的阳光照到大地上,各种植物都变得更鲜艳光亮,同学们依次站成一排蓄势待发,都戴好了手套,同学们的手在杂草间飞快的跳跃着,仿佛凌驾于钢琴之上,除草的动作优美而迅捷,同学们的欢声笑语荡漾在校园的各个角落,这一次的除草活动就像一场歌舞剧,除草活动更是yl7703永利集团一道亮丽的风景线。


人心齐,泰山移
在同学们的共同努力下,花坛、草坪、绿化带里的杂草都被清除地干干净净,手上还沾满了泥土,汗珠还在额头上摇摇欲坠,但他们稚嫩的脸上洋溢着幸福的笑容。“劳动是一切知识的源泉”通过劳动助力我们学习更上一层楼,近距离感受劳动的快乐享受亲手劳动的成果,在学习之余利用除草活动让我们走进大自然,亲近校园,放松身心。




我爱劳动,劳动最光荣
灿烂的阳光照到大地上,各种植物都变得更鲜艳光亮,同学们依次站成一排蓄势待发,都戴好了手套,同学们的手在杂草间飞快的跳跃着,仿佛凌驾于钢琴之上,除草的动作优美而迅捷,同学们的欢声笑语荡漾在校园的各个角落,这一次的除草活动就像一场歌舞剧,除草活动更是yl7703永利集团一道亮丽的风景线。
听听同学怎么说
20法学2班王娴雅
本次除草活动更好的发展了我自身劳育的发展,包括去年的植树活动也更好的参与了建设校园的活动,让我对于学校的环境保护更加重视,最后就是也通过这个活动加了相关的学分。
20行政管理班刘洋
此次学校组织的拔草活动属于德智体美劳中的劳动板块,在临近国际五一劳动节之际,本次活动不仅锻炼了我们的身体,也让学校的环境越来越好,更让我们对学校的建设做出自己力所能及的贡献。
yl7703永利集团
2022年4月30日